
广州市南方医科大学一名女教师今年5月因在医院抢救疑脑出血病人,而迟到29分钟上堂授课,结果遭校方认定为教学差错,不仅被处罚扣发2000元(人民币,下同,373新元)的5月奖金,还被全校通报批评、取消年度考评评优评先资格。
事件引发中国舆论哗然并登上星期天(6月16日)微博热搜第一位,网民一面倒声援救人教师,认为她不应受到校方处分,并质问校方“人命重要还是上课重要?”
多名中国劳动法专家、律师也表示,如果媒体报道的相关信息属实,校方可能涉嫌滥用处罚权且有违公序良俗,呼吁应取消对教师相应的处罚。
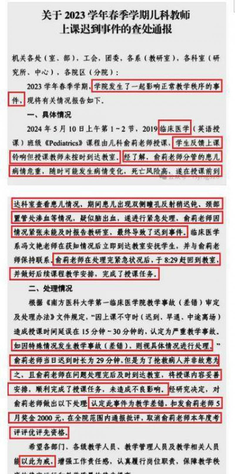
根据南方医科大第一临床医学院近日公布的“教师上课迟到事件的查处通报”文件,当事人是该校儿科医生俞莉。她今年5月10日教授临床医学(英语授课)班级课程,被学生反馈未按时到教室。
通报显示,俞莉当天上课前在医院查看她分管的病童病情,发现其中一人病情危重,疑似脑出血、死亡风险高,留下来紧急处理,因情况紧急未能及时报告教研室。临床医学系教师冯文艳获知情况后立即到教室安抚学生,并与俞莉保持联系。
俞莉处理完紧急状况后,在8时29分赶回到教室,上课迟到29分钟。据南方医科大学规定,因上课不守时造成授课时间延误在15分钟至30分钟的,认定为“严重教学事故”;如因特殊情况发生教学事故(差错),则视具体情况进行处理。
通报显示校方在作出处分前、已把俞莉迟到的缘由纳入考虑范围,指她当天迟到是为抢救病人,并非故意为之,且在问题处理完后及时到达教室,将授课内容妥善安排,顺利完成了授课任务,未造成不良影响。
尽管如此,俞莉授课迟到还是被校方判定为“教学差错”,处理结果是扣发5月奖金2000元、在全院通报批评、取消本年度考评评优评先(评选优秀个人或群体)资格,并提醒所有人“以此为戒”。
救人反被罚事件冲上微博热搜第一
这起救人反被罚的事件,星期天冲上微博热搜榜第一位,相关话题占据榜上前八的一半。大批中国网民留言质疑校方决定,认为医护人员救死扶伤是第一优先,不能理解俞莉为拯救危重病人才会迟到,非但未获表扬,反而受罚和被全校通报批评。
有网民批评南方医科大学把上课看得比人命重要,“比起人命,领导更关心按时上课,死了人也要按时上课”“学校处理太绝情,学生反应太无情”,并质疑“这样的学校能培养出有医德的学生吗?”
对于教师因治病救人迟到该不该受处分,河南媒体大河网发起逾6万网民参与的投票,显示超过65%的人认为俞莉“迟到原因是特殊情况,不该受处分”;超过1万人认为“执行规则要讲人情,校方处罚太重了”;还有7000人认为“一码归一码,治病救人要嘉奖,上课迟到要处罚”。
眼见舆情汹涌,南方医科大学星期天在其微信公众号发布“情况说明”试图管控舆论危机,强调“生命至上、救死扶伤优先”是校方始终坚持的价值理念,并称学校正在向相关单位了解核实情况,后续将跟进处理。
但南京媒体《现代快报》同日引述南方医科大学宣传处工作人员的回应,则为舆论风暴再添一把柴火,不满声浪更难平息。
该工作人员表示,俞莉的处理结果已属“最轻的一种”,还称患者当天就住在医院,不论俞莉在不在,患者的救治都能够得保障,随即引来网民批评荒唐、傲慢:“那不是工作人员的孩子,要是工作人员自己的孩子,恨不能全校老师都能立马放弃手上工作过来救援。”
事件也引发一些中国网民忆起三年冠病疫情期间的就医乱象:“疫情时期,孕妇急诊,医院就是不收,要层层上报,走流程,最后回复没等到,人没了……吃人的所谓符合流程,什么时候能完?”
也有网民认为事件反映出社会的冷漠:“社会的冷漠与无奈不是老百姓造成的,是体制与司法造成的”。
中国媒体一面倒声援被罚教师
中国媒体也一面倒声援俞莉。《新京报》星期一(17日)发评论,认为俞莉用亲身经历为同学们示范了何为“救死扶伤、济世活人”的医者天职,并称“这是一次成功的、生动的医德教育”。
评论也认为,如果救人者事后不是得到褒扬,而是受到处罚,那很多人在救人前就要考虑会不会被罚、值不值得,越来越多的人会因为顾忌在最后一刻犹豫了,社会的良知底线也必然节节退后。
《检察日报》星期一也发评论,指出俞莉把患病儿童的生命权看得比学校秩序更重,这是她作为人的基本道德观念,也符合社会的常识常理。涉事教师既是老师,也是医师,无论什么时候,抢救病人于危难之中,远比按时上课更为紧急、更为重要。
上述两篇评论都指出,规则是“死”的,尤其在涉及人命的大问题上,应有更多灵活、权宜的处理机制。
第一财经的评论则指出,校方通报在肯定俞莉行为的同时,还继续作出相关惩罚决定,表明这并非处理决定草率的问题,背后可能是官僚主义和形式主义等需要深挖的原因。
法律界人士:校方或涉嫌滥用处罚权
中国法律界人士也认为,校方处分因救人而迟到的教师,有滥用处罚权且有违公序良俗之嫌。
《工人日报》星期一引述北京市炜衡律师事务所高级合伙人、炜衡劳动法专业委员会主任姚均昌律师表示,虽然校方考勤制度有明确规定,但老师迟到事出有因,迟到与救人相比,不能机械地运用制度进行处罚而不考虑具体情况。
姚均昌指出,南方医科大学的制度也明确,因特殊情况发生教学事故(差错),则视具体情况进行处理。在本案中,俞莉迟到是为了抢救病人,属于特殊情况,更应该视情况进行处理。他认为,校方的做法不符合医学院生命至上、救死扶伤优先的理念,应当取消相应的处罚,同时还应针对教师治病救人的行为给予褒奖。
上海市汇业律师事务所高级合伙人、劳动法专业委员会执行主任洪桂彬律师则表示,目前,上海、宁波、济南等地均明确规定,在极端天气下如暴雨导致未准时到岗劳动部门,尚规定不作迟到早退处理,何况治病救人?
洪桂彬说:“学校的做法不仅涉嫌滥用处罚权而且有违最基本的公序良俗。患儿的生命权大于学校秩序这是基本的常识常理,如此处分不仅损害了当事教师的合法权益,也传递出极其错误的价值观。”
彻底改变墨守成规风气 还得依靠制度法规
这起救人被罚事件,再次表明中国一些部门机构,并未汲取三年冠病疫情期间、多地因严厉遵守管控规定导致民众无法及时就医送命的教训。从处罚结果来看,校方的规则不仅显得僵化、缺乏弹性,而且也本末倒置,无视事有轻重缓急,忽视“医者仁心”“生命至上”等更重要的价值。
相信在舆论一面倒施压下,这起事件的结果大概率将出现反转,并再次引发民间反思“生命至上”的问题。但从长远来看,要更彻底改变部门机构墨守成规的风气,还得依靠制度法规,就如同十几年来中国持续围绕“见义勇为”“正当防卫”等问题,从法律层面进行调整改善一样。